Работа заднего стеклоочистителя/омывателя в Audi A6 С6 Avant
- cantcool
- Новичок

- Сообщений: 43
- Зарегистрирован: 09 мар 2010, 14:25
- Темы: 0
- Авто: A6 Avant 4F BRE
- Имя:
- Откуда: Минск
- Контактная информация:
- Статус: Не в сети
Работа заднего стеклоочистителя/омывателя в Audi A6 С6 Avant
Пока не нашлось полноценного мануала, может кто-то подскажет, как в A6 Avant работает рычажок стеклоомывателя (А6 2006 г. С6/4F). Есть рычаг с N положениями по высоте, есть его же положения "на себя" плюс "от себя", есть переключатель с пиктограммами лобового и заднего стекла. Логика этого переключателя очевидной не показалась. Усложняет вопрос замерзшая или засорившаяся форсунка заднего стеклоомывателя: еле-еле поливает только внизу.
Последний раз редактировалось Паша 18 мар 2010, 21:20, всего редактировалось 1 раз.
Причина: Перенес из "Общетехнические вопросы и системы"
Причина: Перенес из "Общетехнические вопросы и системы"
- Игорь
- Аудивод

- Сообщений: 14726
- Зарегистрирован: 12 июн 2009, 19:01
- Темы: 146
- Авто: A6Q 2,5TDi
- Имя: Игорь
- Откуда: Минск-Лань
- Контактная информация:
- Статус: Не в сети
Обычно это изменение скорости хода стеклоочистителя и включение прерывистого режима работы. Знаю, что в C6 может быть "распознование" дождя, а вот как оно работает, не было времни ознакомиться.cantcool писал(а):... рычаг с N положениями по высоте
"На себя" - обычно это включает подачу воды на стёкла (в т.ч. и на фары) и стеклоочиститель. "От себя" - включение заднего стеклоочистителя.cantcool писал(а):есть его же положения "на себя" плюс "от себя",
Ещё на рычажке есть переключатель регулировки интервала включения стеклоочистителя в пркрывистом режиме работы.
A6Q C4 2,5TDi 448,6 тыс. км. проехала при мне и уехала в г. Мосты. Quattro грязи не боится!
"Жизнь – бревно, Смерть – опилки, Бог – хозяин лесопилки. Я – вон тот жучок в углу, зря полезший под пилу". © Беня
"Жизнь – бревно, Смерть – опилки, Бог – хозяин лесопилки. Я – вон тот жучок в углу, зря полезший под пилу". © Беня
- cantcool
- Новичок

- Сообщений: 43
- Зарегистрирован: 09 мар 2010, 14:25
- Темы: 0
- Авто: A6 Avant 4F BRE
- Имя:
- Откуда: Минск
- Контактная информация:
- Статус: Не в сети
Игорь, примерно так было и в предыдущем авто. Но здесь а) есть датчик дождя (работает при включенном положении AUTO, это вместо интервалов - датчик сам определяет когда надо "мотнуть") б) на рычажке есть переключатель заднее-переднее стекло. Если он в положении "заднее" - не сильно-то заметил разницы в поведении омывателя - моет и переднее тоже.
В общем, есть вопросы.
В общем, есть вопросы.
- 2222 ВМ-2
- Любитель

- Сообщений: 210
- Зарегистрирован: 01 мар 2010, 09:02
- Темы: 0
- Авто: A6C6 2.0TDI AVANT , Toyotа Yaris
- Имя:
- Откуда: СЕВЕРНАЯ СТОЛИЦА
- Статус: Не в сети
все просто . датчик дождя работает на (авто) как на лабовом стекле так и еа заднем только на задем включаеться в режиме авто кагда включена заднея передача и идет дождь .А так просто один раз от себя -прирывистая чуть дальше и держать эть с водой , только надо не забывать возвращать в ноль . а то вода лить перестает а прерывистый режим остается включеным . Вода идет в две струйки одна ближе другая дальше по счетке под нормальным давлением. ВОТ И ВСЯ СИСТЕМА включения
- cantcool
- Новичок

- Сообщений: 43
- Зарегистрирован: 09 мар 2010, 14:25
- Темы: 0
- Авто: A6 Avant 4F BRE
- Имя:
- Откуда: Минск
- Контактная информация:
- Статус: Не в сети
2222 ВМ-2, сэнкс, сегодня разобрался подробнее с управлением. Проблема видимо в засорившейся форсунке или низком давлении. Вопрос: бачок же один, под капотом?
Добавлено спустя 2 часа 12 минут 17 секунд:
И еще вопрос к знатокам: менял сегодня защелку крепления отсека знака аварийной остановки - ее не было (сломалась видимо)... обратил внимание (хотя сразу не придал виду), что на внутренней поверхности обшивки есть трещина. Связав эти обстятельства, могу предположить, что из-за габаритного предмета в багажнике могли повредить обшивку (отсюда и отломанный крепеж и трещина).
Так вот, вопрос: каким образом лежит внутри двери шланг омывателя? Там есть мотор/насос? Может пережали/повредили какой-то из этих элементов?
И еще вопрос: у владельцев AVANT средняя кнопка на пульте (пиктограмма двери багажника) что делает? У меня при ее нажатии ничего не происходит. Если же открывать "открытым замочком" — открывается все, и багажник. Багажник отдельно - нет. После того, как автоматически сработал Ц/З после начала движения, для разблокировки дверей нужно нажать кнопку на водительской двери, багажник получается открыть только с двери и вроде как пульта ("открытый замочек"). P.S. В меню MMI лазил, там на всех дверях стоит ON.
Я это все к чему спрашиваю: не могут ли эти все "моменты" быть связаны?
Добавлено спустя 2 часа 12 минут 17 секунд:
И еще вопрос к знатокам: менял сегодня защелку крепления отсека знака аварийной остановки - ее не было (сломалась видимо)... обратил внимание (хотя сразу не придал виду), что на внутренней поверхности обшивки есть трещина. Связав эти обстятельства, могу предположить, что из-за габаритного предмета в багажнике могли повредить обшивку (отсюда и отломанный крепеж и трещина).
Так вот, вопрос: каким образом лежит внутри двери шланг омывателя? Там есть мотор/насос? Может пережали/повредили какой-то из этих элементов?
И еще вопрос: у владельцев AVANT средняя кнопка на пульте (пиктограмма двери багажника) что делает? У меня при ее нажатии ничего не происходит. Если же открывать "открытым замочком" — открывается все, и багажник. Багажник отдельно - нет. После того, как автоматически сработал Ц/З после начала движения, для разблокировки дверей нужно нажать кнопку на водительской двери, багажник получается открыть только с двери и вроде как пульта ("открытый замочек"). P.S. В меню MMI лазил, там на всех дверях стоит ON.
Я это все к чему спрашиваю: не могут ли эти все "моменты" быть связаны?
- 2222 ВМ-2
- Любитель

- Сообщений: 210
- Зарегистрирован: 01 мар 2010, 09:02
- Темы: 0
- Авто: A6C6 2.0TDI AVANT , Toyotа Yaris
- Имя:
- Откуда: СЕВЕРНАЯ СТОЛИЦА
- Статус: Не в сети
бочек один под капотам . шланг врядле можно пережать я снимал три дня назад там место очень много для него если только шланг слител с самого привода или где то там лопнул. кнопка на пульте открывает багажник причем полностью остаеться только поднять рукой не нажимая на саму клавишу. в меню настраивается чтоб не закрывалась при движении я себе сделал причем если два ключа то на каждом . МОИ ПРЕДПОЛОЖЕНИЯ : была машина присунута в вашу дверь или кто то нагло ломал; , отсюда замок , трешина, малое давление
- Kikos
- Механик

- Сообщений: 1046
- Зарегистрирован: 30 янв 2010, 18:00
- Темы: 0
- Авто: A6Q Avant 3.0TDi (BMK) мех. 270Hp
- Имя:
- Откуда: Минск
- Статус: Не в сети
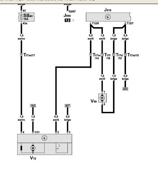
Чтобы он не работал постоянно, с водительской стороны достаньте 43-й предохранитель на 15 ампер. А потом разбирайтесь, в чем причина. Скорее всего контактная группа на самом моторе. Реле нет, управляется напрямую с центрального комутационного блока (J519).
V12 - мотор, V59 - насос заднего омывателя
V12 - мотор, V59 - насос заднего омывателя
Кризис добрался и до меня: ем сыр с плесенью, пью старое вино, и езжу на машине без крыши...
- Kikos
- Механик

- Сообщений: 1046
- Зарегистрирован: 30 янв 2010, 18:00
- Темы: 0
- Авто: A6Q Avant 3.0TDi (BMK) мех. 270Hp
- Имя:
- Откуда: Минск
- Статус: Не в сети
При таких проблемах скорее всего придется менять задний стеклоочиститель в сборе. Разборка/чистка обычно редко помогают. Ваг-Комом там диагностировать нечего, там электромотор и дорожки с контактами, электроники никакой.
Кризис добрался и до меня: ем сыр с плесенью, пью старое вино, и езжу на машине без крыши...
-
dima chinny
- Новичок

- Сообщений: 29
- Зарегистрирован: 04 янв 2015, 20:47
- Темы: 5
- Авто: а6 с5 2002 3.0i a6 c6 2006 3.0tdi
- Имя: дима
- Откуда: минск
- Статус: Не в сети
Вернуться в «Электрооборудование»
Кто сейчас на форуме
Количество пользователей, которые сейчас просматривают этот форум: нет зарегистрированных пользователей и 5 гостей
. там особо и вредить нечего ю может просто кто то разобрал до вас очень не аккуратно
